Wellthie
Product: Insurance selection tool for small companies.
Role: Lead UX/UI
Scope: Web app
Wellthie sought to make their immense insurance database available directly to employers as a discovery tool to search, compare and purchase benefits.
Users
Wellthie’s key user groups include employers, employees, HR representatives, and insurance brokers. Each brings a unique perspective that helped shape the broader context of the benefits discovery tool. My research focused on identifying common patterns in employer expectations and shared requirements among brokers and providers. These insights formed the foundation of the app’s user flow and informed its core features, UX copy, and calls to action.
Journey map
To understand how different user types interacted with Wellthie’s platform from start to finish, I created journey maps grounded in personas, quantitative data, and marketing insights. This process helped clarify user touchpoints, refine key paths and goals, and optimize the conversion funnel. It also revealed opportunities for future features, including a dedicated Broker dashboard.
User flow for employers and employees.
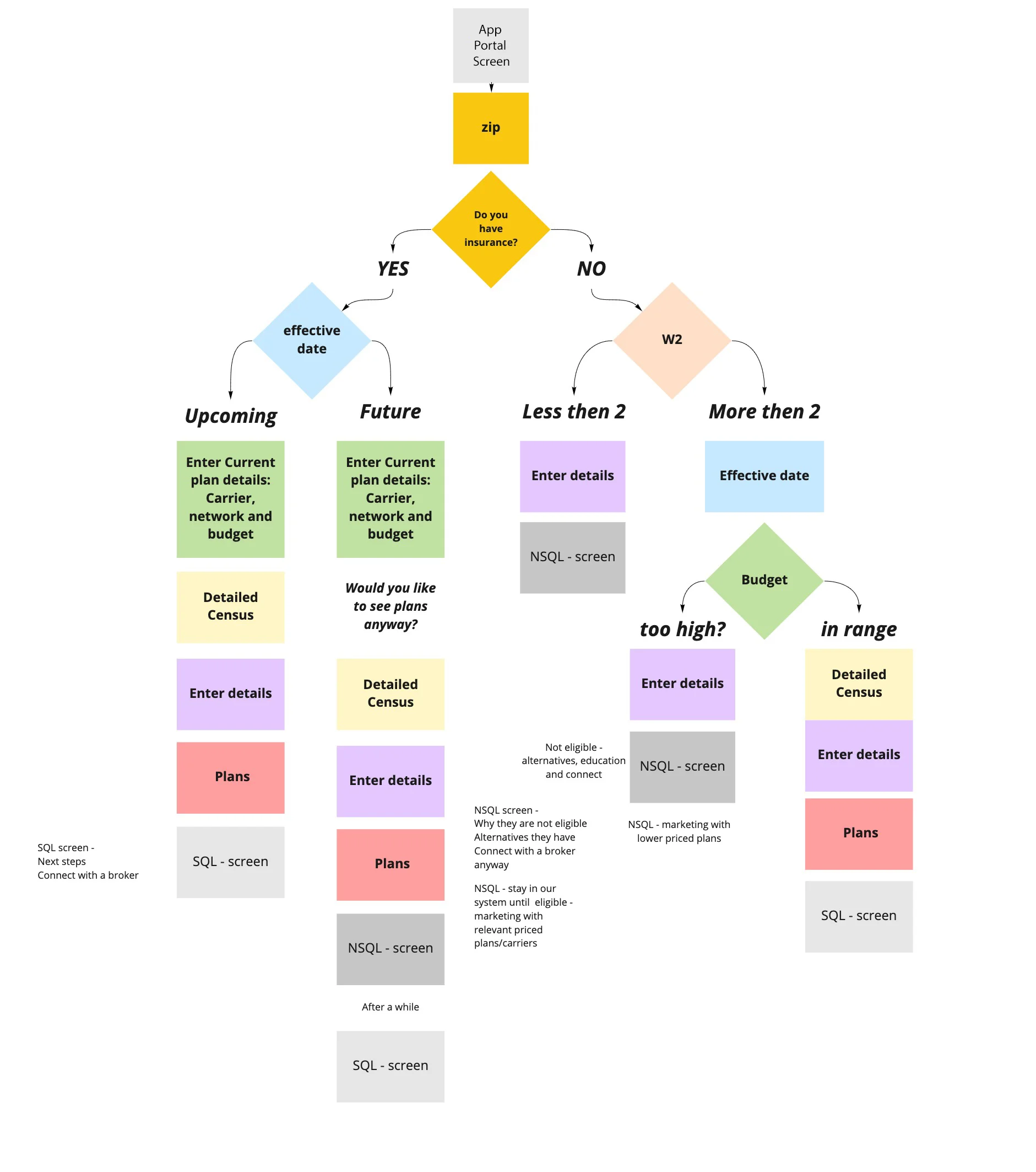
Discovery path
Potential clients enter the benefits discovery tool either through a Google search or via an affiliated broker. They are guided through a brief onboarding flow that includes a questionnaire and a budget estimation tool. Based on the answers provided in this funnel (with each screen represented by a different color), Wellthie can both curate relevant healthcare plans and identify user profiles for marketing and re-engagement. After selecting their preferred packages, users are matched with a licensed broker to finalize their enrollment.
Design iterations
Working incrementally within an Agile framework, the product team began by restructuring the existing tool to support a new workflow. Prioritizing early delivery, we released sections of the product as soon as they were ready—enabling immediate data collection and allowing each sprint’s insights to directly inform the next.
Following the initial research, I iterated on wireframes to advocate for a step-by-step workflow. The key goals were to deliver quick, meaningful results, reduce cognitive load, and create clear, intuitive interactions throughout the user journey.
Final iteration of wireframes
UI and Design system
After testing the flow with interactive prototypes—and receiving approval from both employers and brokers—I moved on to refining the visual design language. The UI draws from Wellthie’s logo color scheme and is designed to feel both informative and calming, reinforcing user confidence while supporting decision-making.






Broker Dashboard
On the “back-end” of the funnel, Wellthie helps insurance brokers to view and compare large amounts of plans using a dedicated broker dashboard. My responsibility included reviewing the existing dashboard and suggesting UX and UI updates. To understand the existing dashboard, I started by building a site map, and then started surveying all existing pages and components.
Wellthie broker dashboard structure analysis. The grey boxes describe pages and features that are unused.
Dashboard Optimization
User interviews and quantitative analysis revealed that certain flows needed revision, and that some sections could be removed entirely. These changes were aimed at improving usability and reducing users’ cognitive load, streamlining the experience without compromising on clarity or completeness.
Design documentation
After aligning with product and development on the required technical changes, I created a style guide and design system that served both the buyer-facing platform and the Broker dashboard.